华为SD-WAN以智能、安全、敏捷、开放为核心能力,为企业提供极致业务体验与高效运维,是数字化转型和云化战略的坚实网络底座。
应用识别与智能选路:基于SAC应用识别,结合SPR智能选路(链路质量、负载分担、优先级),搭配 HQoS 与FEC/A-FEC丢包优化,选择最优路径,确保关键业务(如VoIP、视频会议、ERP、SaaS应用)零中断。
QoS智能应用加速:软硬件结合QoS,支持业务-VPN-WAN接口三级调度,实现多业务共享WAN链路时的合理隔离,兼容自适应Tunnel QoS。降低跨国、跨云场景的传输时延。
SAC应用识别:搭配业界最丰富的选路策略(最优路径选择、带宽适配选路、优先级抢占选路、负载分担选路)。
自研SD-WAN EVPN协议:采用控制器-控制节点-转发节点三级架构,扩展性强,支持多VPN,实现VPN逻辑拓扑与WAN线路物理拓扑解耦,可灵活编排任意VPN拓扑。
拓扑灵活:控制器可自动编排多 HUB、分层等复杂 VPN 组网,通过管理(NETCONF)、控制(BGP EVPN)、数据(GRE/GRE Over IPsec)三类通道,支持Hub-Spoke、Full-Mesh、分层组网、混合拓扑等多种模型,适配总部-分支、数据中心互联、多云接入等多业务、多分支场景。
全栈安全防护:系统层(通道加密、设备加固)+ 业务层(防火墙、IPS、URL 过滤、IPsec 加密),可对接第三方云安全网关。
零信任网络访问(ZTNA):基于身份和上下文动态授权,实现“默认不信任”的安全策略。
合规加密:支持IPsec、TLS 1.3等加密协议,满足金融、医疗行业高合规要求。
安全自动化:与华为HiSec安全大脑联动,实现威胁情报共享和自动化响应。
零配置开局:支持邮件、U 盘、DHCP 等方式完成设备自动注册、配置下发,分支部署时间从数天缩短至几分钟。支持远程升级、配置备份等,降低运维成本。
全网可视化管理:可视化平台实时呈现网络状态(链路质量、设备负载、应用流量等)。通过根因分析定位网络问题,提供修复建议,减少人工排查时间。
智能策略推荐:基于流量模型自动生成优化策略,简化运维复杂度。
快速故障恢复:链路故障秒级检测与切换,业务中断时间降至毫秒级。
云原生集成:深度融合华为云、公有云(AWS、Azure、阿里云等)和私有云,提供云专线、云互联VPN、云上vCPE等能力,加速企业上云。
云业务加速:通过云网关和智能路由,优化云应用访问体验,降低云延迟。
云网安一体化:将安全能力延伸至云端,构建云-网-边端统一的安全防护体系。
云上高可用:vCPE支持双机热备、云主备部署,消除单点故障风险。
华为独创双网关双活方案,2 个CPE虚拟为一个站点统一管理,设备间互相备份关键表项,自动防环路,支持共享WAN线路与跨CPE WAN链路选路,简化部署。
全系列国产化,支持超强5G备线,超级上行最大速率500Mbps,载波聚合下最大下行速率5Gbps。
硬件加速链路优化FEC,提升抗丢包能力,保障传输稳定性。
华为SD-WAN覆盖多行业、多场景的丰富实践,为各类企业数字化转型和业务创新提供了成熟、可靠的网络支撑,客户成效显著。
多场景组网
海外SaaS应用加速
多云互联
企业分支互联
适用于跨国企业、连锁零售、金融机构等分支众多的场景,
实现总部-分支-门店的敏捷组网与统一管控。
金融行业
满足高可用、低时延、强合规需求,支持银行核心业务系统、
证券交易网络的稳定运行。集成国密算法与双因子认证。
多云互联与混合云
助力企业构建多云架构,实现跨云资源调度与业务迁移。
可通过华为SD-WAN实现AWS、华为云、自建IDC的互联。
远程办公与边缘计算
支持远程分支、移动办公场景,结合边缘计算(MEC)技术,
实现低时延本地分流与智能业务处理
华为SD-WAN通过iMaster NCE控制器实现可视化运维,支持应用/链路/站点/整网多维度可视化监控,提供超过40种敏捷报表,支持GIS地图与拓扑图展示网络状态,实现故障秒级定位与智能根因分析,提升运维效率并降低运维成本。
告警实时监控
快速获取异常流量
自定义Dashboard
全网分钟级实时告警
拓扑状态可视
基于站点、链路的拓扑展示
实时获取站点、链路状态及性能信息
快速定位故障设备或站点
45+自定义视图
站点带宽利用率
Top N应用流量
Top N吞吐量站点
链路吞吐量趋势
支持以下功能:
分级告警
网络断线告警
不同时间段告警
设备失联告警
网络质量告警(延时、丢包、抖
动超过阈值)
带宽超阈值告警(上行带宽超阈值
和下行带宽超阈值)
云平台具备自动告警功能,支持短信、电话、
邮件、微信机器人、钉钉、飞书等告警方式
华为SD-WAN解决方案旨在为企业提供分支与分支、分支与数据中心、分支与云之间的全场景随需互联,并 通过应用级智能选路与智能加速、智能运维,构建更好的业务体验,重塑企业WAN互联全流程的业务体验。
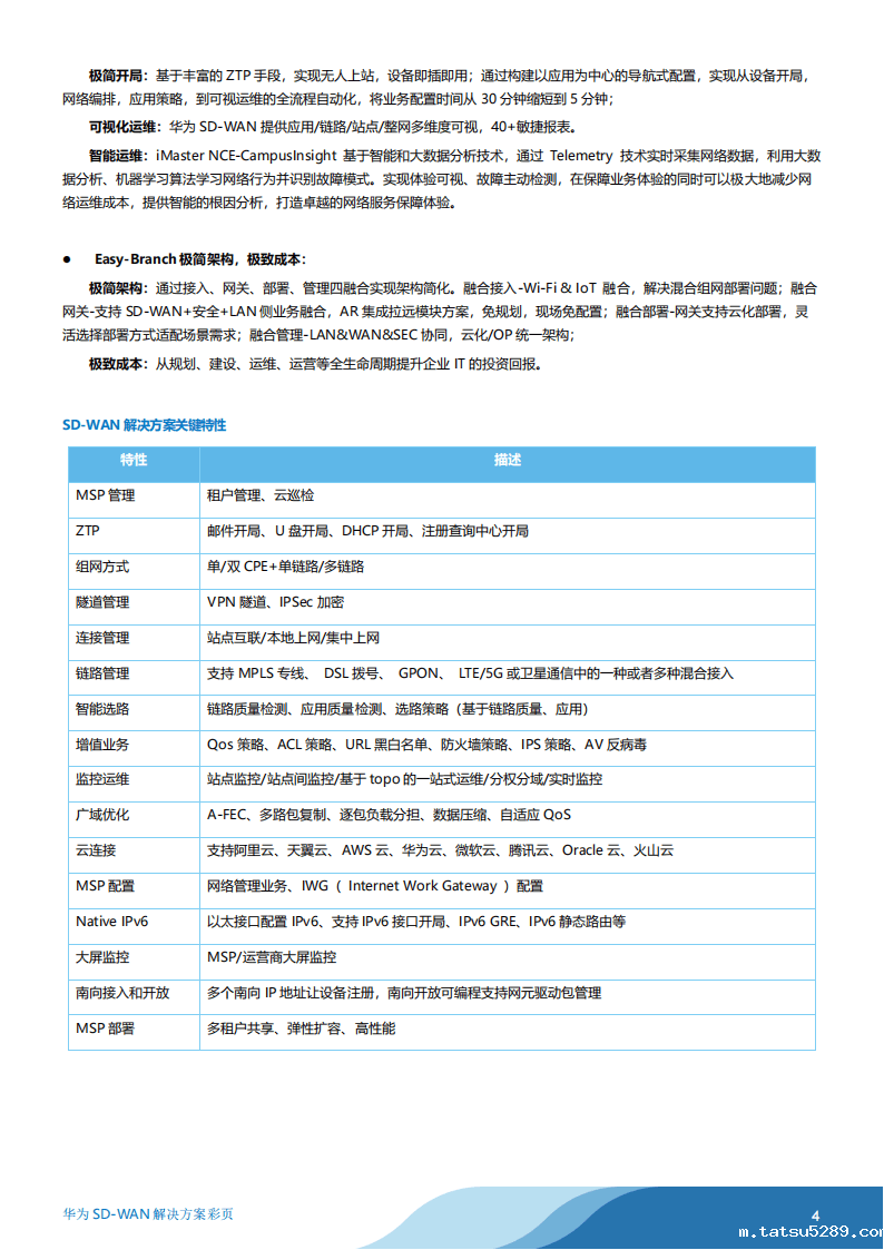
租户管理、云巡检
零接触ZTP
单/双CPE组网
单链路/多链路组网
VPN隧道、IPSec加密
站点互联/本地上网/
集中上网
支持MPLS专线、DSL、
GPON、LTE、5G、卫星通信接入
链路质量检测、应用质量
检测、选路策略
南向接入和开放
Qos/ACL策略、URL黑白名单
防火墙策略、IPS策略、AV反病毒
站点监控/站点间监控
广域优化:A-FEC、多路包复制
支持国内云、国际云互联
网络管理业务、IWG配置
Native IPv6
MSP/运营商大屏监控
MSP部署:多租户共享、弹性扩容
华为SD-WAN方案支持硬件/虚拟化灵活部署,其中包括物理CPE(如AR系列路由器、NetEngine路由器)和虚拟CPE(vCPE,如AR1000V、华为云Stack vCPE)。
没找到您要的产品型号?
联系我们获取完整产品资料及报价
华为护航各行业数字化未来
在全国分拨中心与营业网点网络复杂,业务高峰期链路拥塞,运维压力大的背景下,华为SD-WAN优化全国分拨中心与营业网点的网络架构,实现总部、分拨中心、营业网点统一组网,智能运维与流量调优,链路故障秒级切换,保障物流关键业务不中断,策略统一下发支持网络弹性扩展,提升业务高峰期处理能力。
引领网络与安全融合
米兰电竞致力于合作伙伴在联合创新、联合拓展、商机共享等多个维度全面打造端到端的云生态服务体系,携手构建可持续、双方共赢的互联网生态

咨询热线:136-3177-9516
客服微信:yunsdwan
公司地址:广东省东莞市南城区东莞大道428号寰宇汇金中心9栋B座18楼(总部)
深圳市福田区车公庙泰然九路喜年中心A座(深圳分部)
广州市天河区林和西路167号威尼国际大厦(广州分部)

在线专业解答